-
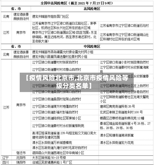
【疫情风险北京市,北京市疫情风险等级分类名单】
北京市民坚持不去中高风险地区及有病例报告地区旅行或出差北京市民坚持不去中高风险地区及有病例报告地区旅行或出差,有助于减少疫情的输入和传播,维护社会的稳定和正常运转。例如,避免因疫情爆发导致学校停课、企业停工等情况的发生。保障公共资源合理利...
北京市民坚持不去中高风险地区及有病例报告地区旅行或出差北京市民坚持不去中高风险地区及有病例报告地区旅行或出差,有助于减少疫情的输入和传播,维护社会的稳定和正常运转。例如,避免因疫情爆发导致学校停课、企业停工等情况的发生。保障公共资源合理利...