-
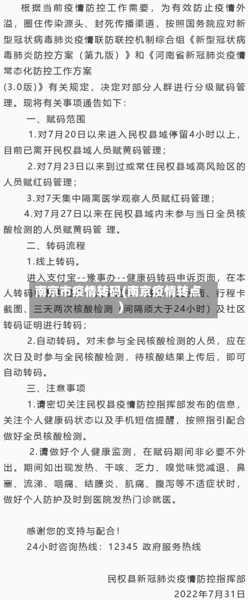
南京市疫情转码(南京疫情转点)
南京黄码怎么变绿码需要几天?南京黄码转绿码的时间没有固定标准,要综合转码原因、审核进度以及防疫要求来确定,一般在1至7天,部分特殊情况可能更快或需适当延长。转码核心是满足相应防疫条件,像完成规定隔离、核酸检测阴性等,不同赋码场景对应的转码...
南京黄码怎么变绿码需要几天?南京黄码转绿码的时间没有固定标准,要综合转码原因、审核进度以及防疫要求来确定,一般在1至7天,部分特殊情况可能更快或需适当延长。转码核心是满足相应防疫条件,像完成规定隔离、核酸检测阴性等,不同赋码场景对应的转码...