现在合肥疫情怎么样了
合肥疫苗接种热潮接种人数激增受疫情通报影响 ,合肥市民接种意愿显著提升,各接种点排队人数大幅增加 。政务区奥体中心接种点现场画面显示,市民有序排队等待接种。官方回应接种能力与供应接种能力:合肥市现有300个固定接种点及流动接种点,共1500多个接种台次 ,日接种能力超20万人次,可满足需求。

022年11月19日0-24时,合肥市报告无新增确诊病例 ,新增无症状感染者6例,肥东县2例,肥西县2例 ,长丰县1例,包河区1例。
保障人员安全有序流动:合肥在疫情防控中,坚决防止简单化、“一刀切”和“层层加码 ” ,保障人员安全 、有序流动 。精心服务提升城市管理与满足特殊需求:合肥提升城市精细化、智能化管理水平,让防控既有力度更显得温度,以较小社会成本获取更大的防控成效。
解封了。通过查询合肥疫情官方网站了解到 ,截止到2022年11月5日,合肥解封了 。合肥市无中、高风险区,全域实施常态化防控措施。合肥位于安徽省正中央,长江、淮河之间 、巢湖之滨 ,襟江拥湖,沿海腹地、内地前沿、具有承东启西 、贯通南北的重要区位优势。
合肥什么地方疫情严重
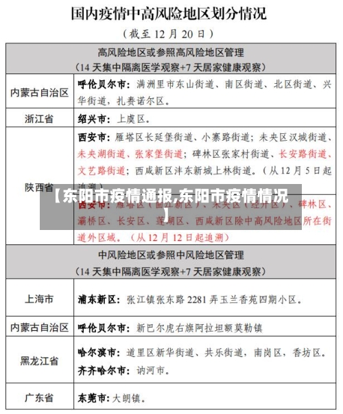
〖壹〗、合肥市包河区 。截止到2022年11月5日安徽省合肥市包河区的疫情比较严重,在11月4日出现一例本土疫情 ,属于中高风险地区,新冠疫情期间应注意个人防护与环境优化,避免感染新冠病毒。
〖贰〗、截至5月14日0时40分 ,安徽省共报告3例新冠肺炎确诊病例,其中合肥肥西县新增2例,六安市报告1例。受此影响 ,合肥市掀起新冠疫苗接种热潮,各接种点人数激增 。
〖叁〗 、瑶海区是高风险区原因:瑶海区域关联密切,不仅涉及瑶海中高风险区 ,也涉及瑶海低风险区,为防止社区传播,造成更大规模疫情传播扩散,根据专家研判 ,对瑶海低风险区也需要强化管理,目的是把可能隐匿的感染者尽早筛出来,尽快实现全面遏制疫情的目标 ,确保群众正常生产、生活秩序有序恢复。
〖肆〗、严重。根据疫情防控要求,截止到2022年11月2日,合肥庐阳区有三处中风险地区 ,一处低风险地区,疫情是非常严重的 。疫情期间,广大群众需要积极配合防疫工作。
〖伍〗 、严重。截止到2022年10月14日 ,合肥市瑶海区疫情形势极为严峻,为高风险地区,为防控疫情工作的展开 ,当地居民已严格遵守防疫政策规定。
〖陆〗、合肥没有疫情严重的地方 。根据疫情防控相关信息,截止到2022年11月7日,合肥是低风险地区。合肥的疫情政策:所有合肥外来(返)和人员需提前下载合肥政务服务APP或使用合肥政务服务小程序进行入合肥申报。对中高风险地区来(返)肥人员,分类实施48小时核酸查验、集中隔离 、居家健康监测 。
合肥加强三方检测机构管理:阴性样本留存至少3天
合肥加强第三方检测机构管理 ,要求阴性样本留存至少3天以备复查,同时对违规机构采取严厉处罚措施。管理背景与目的合肥市疫情防控应急指挥部于4月24日发布通告,针对第三方检测机构提出严格管理要求。此举旨在解决核酸采样检测中存在的“测不快、测不准”问题 ,重点防范“假阳性”和“假阴性”报告对疫情防控的干扰 。
合肥暂停北京中同蓝博医学检验实验室在合肥的检测服务,待全面检查完成后视情恢复。具体信息如下:事件背景:5月28日,北京通报发现“北京中同蓝博医学检验实验室 ”在核酸检测过程中涉嫌违法犯罪。北京市卫健委组织专家对阳性病例既往阴性检测结果的样本溯源检查 ,发现该实验室存在严重违规行为 。
为了加强检验检测机构监督管理工作,规范检验检测机构从业行为,营造公平有序的检验检测市场环境 ,依照《中华人民共和国计量法》及其实施细则、《中华人民共和国认证认可条例》等法律、行政法规,制定本办法。

合肥疫情死亡一例是哪
〖壹〗 、合肥疫情死亡一例是安徽省合肥市。死亡病例病情介绍:患者罗某某,男 ,55岁,合肥市人,2月7日凌晨因急性卒中,送至合肥市二院救治 。2月8日确诊为脑梗塞+新冠肺炎。
〖贰〗、合肥兴华苑没有小孩感染死亡!根据安徽省卫健委发布的最新疫情 ,2月17日0-24时,全市新增新冠肺炎确诊病例2例,本市1例(蜀山区1例) ,外市1例(广德市1例)。新增疑似病例4例。新增治愈出院病例1例 。
〖叁〗、例。据调查截止到2022年9月18号,合肥累计共178名感染者,累计治愈177名患者 ,死亡一列。
〖肆〗 、有的 。2022年08月26日,合肥新冠肺炎疫情情况日常通报,截止08月25日0至24时 ,合肥无新增本土确诊病例、无新增本土无症状感染者、现有确诊0人 、累计确诊178人、累计治愈177人、累计死亡1人,连续4个月无本土新增。
〖伍〗 、根据附近商铺的老板介绍,这名死者大约是在二十六七岁 ,疑似身体有病。因为在一个多月之前他在街上走动的时候,有人看到他的腿抖的不行,上台阶都是非常的费力 。当时他上台阶的时候,有人问他需不需要帮助 ,但是他却并没有理会别人,感觉就是生了病,但是却无家可归的样子。








