大庆龙凤区是中风险地区吗
〖壹〗、是。2022年9月13日大庆市疫情防控指挥部发布通告大庆市新增本土确诊病例1例(龙凤区) ,有常态化防控变为中高风险地区,该区域封控,停止所有活动 ,进行核酸排查 。

〖贰〗 、低风险。大庆市龙凤区学伟大街与环城路交汇处(萨区政府与奥体中心东侧)。截止到2002年9月13日大庆市龙凤区绿地世界城是低风险地区 。

〖叁〗、截止9月30日10时,大庆暂无中高风险地区,全域都是常态化防控区域。按照国家、省防指有关工作要求 ,大庆市应对疫情领导小组指挥部决定,自9月26日0时起,高新区 、萨尔图区、龙凤区居民恢复有序流动、暂缓恢复公共交通 、恢复民生保障业态。

大庆疫情是本土病例吗
〖壹〗、是 。根据大庆市卫健委通报 ,9月10日0-24时,新增本土无症状感染者80例,其中龙凤区43例,萨尔图区37例 ,昨天让胡区零了;自9月以来首次日新增病例百例以下,疫情呈现好转迹象,但疫情防控形势仍然严峻。
〖贰〗、题主是否想询问“黑龙江大庆市是疫区吗 ”?是。截止2022年9月15日黑龙江大庆市疫情防控中心发布的消息可知新增本土确诊病例1例 ,是疫区,治愈出院本土确诊病例5例,解除医学观察本土无症状感染者137例 。
〖叁〗 、大庆预计十月一日全面解封。通过查询相关公开信息:截至2022年9月26日 ,大庆市全域无新增本土新冠肺炎确诊病例和无症状感染者。解封需要满足14天没有新增病例出现,只要没有新增,预计十月一日解封。
〖肆〗、龙凤区 。2022年9月22日0-24时 ,大庆市无新增本土确诊病例,新增本土无症状感染者2例(均在龙凤区),均为集中隔离发现。
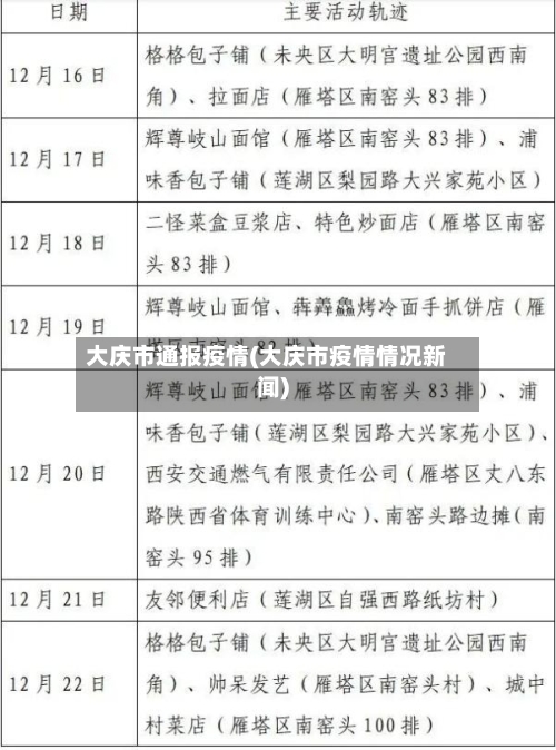
轨迹公布!大庆市在排查密接者是发现2例无症状感染者!
时50分:自驾车前往721职业学院北校区办公楼。12时10分:驾车到让胡路区西苑街报废库 。17时30分:驾车回到东风新村2 - 7号楼。8月18日:5时49分:自驾车前往唯美康城装货。6时46分:驾车前往安达市凤凰城小区 。8时41分:在新村2 - 7号楼下流动售货车买豆腐。9时52分:驾车回到新村2 - 7号楼。
李某某:女 ,58岁,住天心区城南路街道熙台岭席草田巷,系3月30日公布的无症状感染者刘某某的密切接触者 。3月27日、29日核酸检测阴性,3月31日核酸检测初筛阳性 ,后经市疾控中心复核阳性。蒋某某:女,65岁,住天心区新开铺街道天翔新新家园 ,系3月30日公布的无症状感染者袁某的密切接触者。
月27日0时至24时,大连市新增2例无症状感染者,均系密切接触者在集中隔离点例行核酸检测中发现 ,已闭环转运至定点医院隔离治疗 。两例患者8月19日、22日 、25日和26日核酸检测均为阴性。主要活动轨迹如下:公交车行程:8月23日 303路,7:00-8:00(亿达世纪城站-珠江路站)。
月30日0-24时,四川省新增无症状感染者2例 ,活动轨迹及具体情况如下:泸州新增1例无症状感染者患者信息:明某,男,30岁 ,吉林省舒兰市人,系犯罪嫌疑人。活动轨迹:4月29日23时左右,古蔺县公安局将明某从吉林省延边市押解回至古蔺县公安局办案区 。








