烟台多地风险等级调整!
烟台山洪灾害风险等级需根据具体时间和区域以及气象部门发布的预警信息来确定。在2025年8月8日发布的预警中:烟台市局部地区(如莱阳市南部、海阳市西南部,以及莱阳市中部及东部 、海阳市中部及南部):这些地区发生山洪灾害的可能性较大 ,被定为黄色预警 。

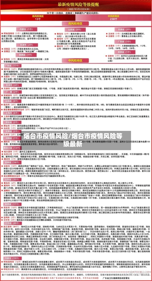
公告如下:根据国务院联防联控机制有关规定,结合烟台疫情处置情况,经综合研判 ,烟台市委统筹疫情防控和经济运行工作领导小组(指挥部)决定,自2021年8月18日18时起,将烟台经济技术开发区3个区域风险等级由中风险调整为低风险:一是黄河路以西、长江路以北、沂河路以东 、双美大厦配套路以南区域。

烟台招远属于低风险地区。烟台市全域均为低风险地区 。

近日|烟台三家企业进口冷冻海鲜产品外包装样本检测呈阳性
烟台三家企业进口冷冻海鲜产品外包装样本检测呈阳性 ,但涉疫产品未流入市场,相关防控措施已及时落实。事件概述8月11日,山东烟台市新型冠状病毒肺炎疫情处置工作领导小组(指挥部)办公室发布通告 ,烟台三家企业从同一外籍货船进口的冷冻海鲜产品外包装样本中检测出新冠病毒核酸阳性。
月9日,烟台经济技术开发区在对冷链食品及从业人员摸排检测中发现,有3家企业自大连口岸进口的同一外籍货船冷冻海鲜产品外包装样本新冠病毒核酸检测结果疑似阳性 。10日 ,市疾控中心复核,3份外包装样本呈阳性。经核查,涉疫产品除少量加工出口外,其余产品均储存在冷库中 ,未流入市场。
毕竟进口冷冻海鲜已经在进入市场前,被先进行过核酸检测 。当然,如果实在担心的话 ,食用进口海鲜时,一定要认准带有核酸检测通过标识的商品,在购买后尽量避免直接碰触海鲜 ,可以先消毒再食用。
烟台进口冷冻海鲜外包装检测阳性,可见进口海鲜安全问题存在很大隐患;自疫情以来,多地进口海鲜外包装被检测出阳性 ,这应该引起我们极大重视。近来看来,海鲜进口有利有弊,不能贸然选取 。进口海鲜在国内存在一定市场 ,有许多人喜欢吃进口海鲜。

山东烟台是什么风险地区
近期被列入高风险名单的银行以中小银行为主,山东省内恒丰银行、烟台银行被明确提及存在较高风险,全国高风险银行集中于东北、甘肃 、内蒙古等地区。全国高风险银行整体情况近期被列入高风险名单的银行多为中小银行,涵盖村镇银行、小型城商行、农村金融机构(如农商行 、农合机构)等。
自然灾害风险:从自然灾害的角度来看 ,山东某些地区,如济南市南部、淄博市中部、烟台市北部 、泰安市北部等地,在特定气候条件下(如降雨较多时) ,可能会面临地质灾害的威胁 。这些地区由于地质构造和降雨等因素,存在发生滑坡、泥石流等地质灾害的可能性。
烟台:烟台地处山东半岛的东部,紧邻海域。由于地壳板块的活动性 ,烟台地区的地震风险不容忽视 。该地区同样进行了详尽的地质监测工作。 潍坊:潍坊位于山东省中部,也处在华北地震带相对活跃的区域。由于该地区的特殊地质构造,地震活动较为频繁 。
临沂是山东的一个地级市 ,它位于郯庐地震带上。郯庐地震带是我国东部地区一条强烈的地震活动带,历史上曾发生过多次破坏性地震。因此,临沂也存在一定的地震风险 。济南同样位于山东的地震带上。虽然相较于其他地震带上的城市 ,济南的地震活动相对较弱,但仍需保持警惕,做好防震减灾工作。
烟台是低风险地区,8月5日坐烟台高铁不需要核酸检测报告 。核酸检测是查找患者的呼吸道标本、血液或粪便中是否存在外来入侵的病毒的核酸 ,来确定是否被新冠病毒感染。因此一旦检测为核酸“阳性”,即可证明患者体内有病毒存在。
中高风险地区。烟台,山东省辖地级市 ,山东半岛的中心城市之环渤海地区重要的港口城市、国家历史文化名城 。通过查询烟台市疫情防控中心了解到,截止至2022年10月4日,该市是中高风险地区 ,防止疫情的进一步扩散,居民需进行居家隔离,外出需佩戴好口罩。
烟台现在是什么风险地区
近期被列入高风险名单的银行以中小银行为主 ,山东省内恒丰银行 、烟台银行被明确提及存在较高风险,全国高风险银行集中于东北、甘肃、内蒙古等地区。全国高风险银行整体情况近期被列入高风险名单的银行多为中小银行,涵盖村镇银行 、小型城商行、农村金融机构(如农商行、农合机构)等 。
中高风险地区。烟台 ,山东省辖地级市,山东半岛的中心城市之环渤海地区重要的港口城市 、国家历史文化名城。通过查询烟台市疫情防控中心了解到,截止至2022年10月4日,该市是中高风险地区 ,防止疫情的进一步扩散,居民需进行居家隔离,外出需佩戴好口罩 。
地理区位优越烟台是环渤海地区重要港口城市、首批沿海开放城市 ,扼守渤海咽喉。烟台港年货物吞吐量达44亿吨,跻身全球前十沿海港口,铝土矿进口量全球第一 ,海铁联运网络贯通中西部地区,近来已与200多个国家和地区建立贸易关系。
不知道你从何处到烟台 。如果是从低风险地区到烟台,那是完全没有问题的。
济宁新增无症状感染者3例!
〖壹〗、022年10月23日0时至24时 ,济宁市新增本土无症状感染者3例,其中2例为集中隔离点检出,1例为重点人员筛查检出。以下是详细情况:感染来源与检出方式2例通过集中隔离点检出 ,通常涉及已纳入管控的密接或次密接人员,说明疫情传播链已初步掌握 。
〖贰〗 、022年10月20日0时至24时,济宁市新增本土无症状感染者3例,均系集中隔离点检出。以下是当日山东省疫情相关数据的详细情况:新增本土确诊病例:全省报告新增1例 ,位于滨州市,为省外返鲁人员,通过跨区域协查检出。
〖叁〗、0月20日0时至24时济宁新增本土无症状感染者3例2022年10月20日0时至24时 ,全市报告无新增本土确诊病例。新增本土无症状感染者3例,均在嘉祥县,均系集中隔离点检出 。2022年10月20日0时至24时 ,全市无本土确诊病例出院。本土无症状感染者解除医学观察1例,在任城区。









