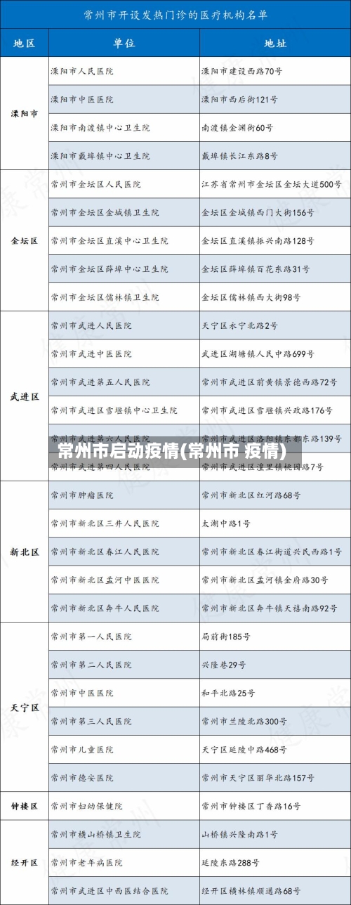
德州市有没有疫情发生
通过查询相关资料显示 ,三月山东德州市有疫情发生,3月10日,山东省德州市发现1例新冠肺炎确诊病例 ,系德州禹城市中医院发热门诊就诊人员中筛查发现,德州市疾控中心实验室PCR检测为奥密克戎变异株,该确诊病例已送定点医院接受隔离治疗。因此三月山东德州市有疫情发生 。

有。截止2022年11月9日 ,通过查询德州市疫情防控情况了解到,2022年11月8日0时至24时,德州全市无新增本土确诊病例。全市报告新增本土无症状感染者3例 ,其中德城区2例,夏津县1例 。
德州市新冠肺炎确诊病例4553-56号,无症状感染者28号行程轨迹如下:确诊病例493月5日-9日,在工厂上下班。确诊病例513月6日 ,17:38-17:43在安仁镇中化能源加油站加油,18:00-18:16到辛寨青田联华购物广场购物。3月7日-9日,在工厂上班 。3月8日 ,12:00-12:03在工厂门口与家人见面。
山东德州有疫情。通过查询相关公开信息截止到2022年11月8日显示2022年11月7日0时至24时德州市新型冠状病毒肺炎疫情情全市无新增本土确诊病例 。全市报告新增本土无症状感染者1例,在德城区,系集中隔离点检出 ,已转运至定点医院隔离医学观察。
截至12月10日,山东德州为低风险地区,没有封城。12月10日 ,北京日报客户端记者梳理发现,根据相关地区新冠肺炎疫情防控工作指挥部通报:全国有1个小区为高风险地区,有12个县区(乡镇、街道 、区域)为中风险地区。1个高风险地区 内蒙古呼伦贝尔市『1』:满洲里市东山街道 。

德州市里今天封城了吗
德州市今天没有封城。以下是相关解释和说明:疫情状况:截至近来 ,德州市并未报告出现大规模疫情爆发的情况。政府和相关部门根据疫情数据和防控需要,采取了相应的措施,但并未采取封城的极端措施 。封城决策:封城通常是在疫情极其严重、传播风险极高的情况下才会被考虑的非常规手段。
德州市里今天没有封城了(2022年11月4日)。通过查询相关资料信息通过查询相关资料信息今天德州市通行畅通,因此没有封 。德州是中国太阳城、中国功能糖城 、中国优秀旅游城市以及国家交通运输主枢纽城市 ,处于环渤海经济圈、京津冀经济圈、山东半岛蓝色经济区以及黄河三角洲高效生态经济区交汇区域。
截至12月10日,山东德州为低风险地区,没有封城。12月10日 ,北京日报客户端记者梳理发现,根据相关地区新冠肺炎疫情防控工作指挥部通报:全国有1个小区为高风险地区,有12个县区(乡镇 、街道、区域)为中风险地区 。1个高风险地区 内蒙古呼伦贝尔市『1』:满洲里市东山街道。
山东德州因为有确诊病例所以封城。通过查询11月12日相关公开信息 。一是强化管控防止疫情外溢。对城乡道路实行卡口管理 ,严格管控,严控人员流出,防止疫情外泄。二是严格落实管控措施。重点抓好封控区、管控区 、防范区等重点区域管控 ,封控区足不出户、管控区只进不出、防范区杜绝外流 。
没有。通过查询德州市疫情防控中心发布的公告显示,截至2022年11月7日,山东省德州市临邑县宿安乡无确诊病例 ,无中高风险区,执行常态化疫情防控政策,因此没封城。临邑县隶属于山东省德州市,东与济南市商河县毗连 ,西与禹城市、平原县 、陵城区为邻,南隔徒骇河与齐河县相望 。
截止2021年2月21日官方没有发布封城通知,但病毒在海外已经处于肆虐的状态 ,境外输入病例仍然不断,为春节期间更好防控疫情,山东多地发文加强疫情防控。济南:取消300人以上团拜、聚餐等活动 印发的《济南市2021年春节期间新冠肺炎等重点传染病疫情防控工作方案》提到 ,严格控制大型会议活动数量规模。
德州市新冠肺炎确诊病例32和41-46号部分行程轨迹公布
德州市确诊病例32号、41号 、42号在平原县,确诊病例43-46号在禹城市部分行程轨迹如下:确诊病例32:2月27日至3月1日,3月3日、4日、6日 、9日、10日 ,在家未外出 。3月2日,腰站镇后槐村赶集。3月5日,19:30到王双堂村瑞英杂货店购物。3月7日 ,中午到腰站镇后槐村赶集 。3月8日,中午到王双堂村地里看麦子。
月11日德州市新冠肺炎部分确诊病例和无症状感染者主要行程轨迹2022年3月11日部分确诊病例和无症状感染者在禹城市部分主要轨迹如下:确诊病例7:2月24日,7:14在十里望镇范庄新村小区附近煎包馅饼点购买早餐,12:08在所住小区附近大城子炸鸡炸肉卤味店购物 ,其余时间在工厂和家中未外出。
德州市新冠肺炎确诊病例4553-56号,无症状感染者28号行程轨迹如下:确诊病例493月5日-9日,在工厂上下班 。确诊病例513月6日 ,17:38-17:43在安仁镇中化能源加油站加油,18:00-18:16到辛寨青田联华购物广场购物。3月7日-9日,在工厂上班。3月8日 ,12:00-12:03在工厂门口与家人见面。
022年3月6日0时至3月7日24时,黄岛区报告3例本土新冠肺炎确诊病例、4例无症状感染者,近来均在定点医院接受隔离治疗 ,情况稳定 。主要行程轨迹如下:病例1:系公交车驾驶员,住黄岛区盈泰嘉园小区。3月2日核酸检测阴性,3月6日核酸检测结果为阳性 ,经专家组会诊,诊断为新冠肺炎确诊患者(轻型)。









