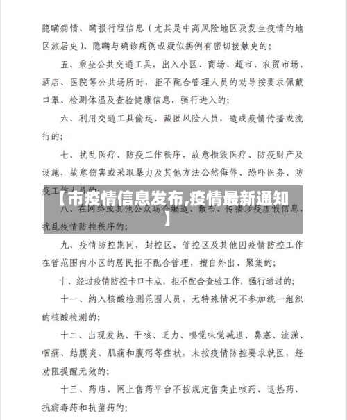
安阳发布18号通告:暂停人员流动配合全员核酸检测
安阳市新冠肺炎疫情防控指挥部发布第18号通告 ,核心内容为暂停人员流动以配合全员核酸检测,具体要求如下:居民流动限制 全市居民(尤其汤阴县及各城区)除参与核酸检测等防疫工作外,须足不出户 ,按单位或村(社区)安排完成全员检测。应急 、抢险、防疫、保供等单位工作人员凭单位证明可出入,其他人员禁止流动 。

安阳殷都区于2022年4月20日下午14:00启动全员核酸检测,具体安排如下:采样时间与范围时间:2022年4月20日14:00开始采样 ,持续至18:00。范围:覆盖殷都区全区域,包括所有村(社区) 、小区、楼院。

西郊乡花园庄新社区、北蒙街道办事处皇甫屯村 。(殷都区4月26日通告划定,实行“区域封闭 、足不出户、服务上门 ”管控措施 ,按照疫情防控相关规定开展核酸检测。)管控区安阳县北郭乡除封控区7个村以外的其他区域。(安阳县4月18日通告划定,实行人不出区,严禁人员聚集,原则上居家隔离 。

居民配合要求封控区居民需主动配合核酸检测、健康监测等防疫工作 ,如实报告个人健康状况及行程轨迹。非封控区居民应避免前往封控区域,减少不必要的外出活动,共同维护社会面防控秩序。

安阳发布21号通告:汤阴县古贤镇全域调整为高风险区域
安阳市自2022年1月12日起将汤阴县古贤镇全域调整为高风险区域 ,其他地区风险等级不变,该通告自发布之日起执行 。以下为详细说明:调整依据与背景安阳市新冠肺炎疫情防控指挥部根据当前疫情防控形势变化作出调整。此次调整表明汤阴县古贤镇疫情形势严峻,可能存在社区传播风险或病例数量较多 、传播链复杂等情况 ,需通过高风险区域管控措施遏制疫情扩散。
月10日确认,安阳2例感染者与天津津南现有本地疫情属同一传播链,均为奥密克戎变异株BA.1分支。根据疫情防控形势变化 ,自1月12日起,汤阴县古贤镇全域调整为高风险区域 。问责情况:因疫情防控不力,截至1月12日 ,安阳市共问责61家单位、11名相关责任人。
河南安阳将汤阴县古贤镇全域调整为高风险区域。进口水果监管:云南昆明自1月20日零时起,对进入储存、销售、加工环节的进口水果实施集中监管,核酸检测阴性并消毒后取得出仓证明方可流通 。
汤阴县发布第21号通告,决定对未参加全员核酸检测人员实行有奖举报 ,举报查实1人给予举报人500元现金奖励,并公布了各级举报电话。 具体内容如下:通告背景与目的当前汤阴县疫情防控形势严峻,县委 、县政府已连续开展八轮全员核酸检测 ,投入大量人力、物力。
高风险地区:安阳市汤阴县育才中学、安阳市汤阴县古贤镇全域 。中风险地区:安阳市汤阴县全域(育才中学 、古贤镇除外)、安阳市文峰区。特别注意:安阳入厦人员,请主动登录“i厦门”微信公众号,点击【疫情防控】→【信息自助登记】 ,选取【风险地区入(返)厦人员自主登记】进行信息申报。
自2022年1月10日起,安阳市将汤阴县育才中学、古贤镇大朱庄村划为高风险地区,内黄县六村乡袁六村划为中风险地区 ,其他地区风险等级不变 。具体说明如下:高风险地区汤阴县育才中学:学校作为人员密集场所,在疫情传播中具有较高风险。
新增94例!安阳市11家钢厂全面停产或封厂!
月17日0-24时,安阳市新增报告确诊病例94例 ,当地11家钢厂受疫情影响全面停产或封厂。 以下是详细情况:新增确诊病例情况 1月17日0-24时,安阳市新增报告确诊病例94例,其中文峰区1例 、汤阴县93例,均已转至定点医院进行隔离治疗 。
山西高义钢铁:4月26日起全面停产 ,复产时间待定。山西宏达:4月28日停产一座1380m3高炉,日均影响铁水量0.4万吨;同时停产一条线盘生产线,日均影响产量0.3万吨;高炉检修后 ,再停产一条螺纹钢生产线,日均影响0.25万吨。
河南安阳:对文峰区部分区域实行区域管控(第8号)
〖壹〗、安阳市对文峰区部分区域实行区域管控,将文峰区(高新区)中华路街道办事处辖区昌泰社区华富世家小区设为封控区 ,执行“区域封闭、足不出户 、服务上门”管理措施,通告自2022年1月16日起施行并视疫情变化调整。
〖贰〗、安阳市新冠肺炎疫情防控指挥部发布第13号通告,对文峰区(高新区)部分区域实行分类管理 ,具体如下:封控区:银杏路街道文竹苑社区和园一期实行封控区管理 。
〖叁〗、文峰区(高新区)彰德路以东 、解放大道以南、东风路以西、文峰北路以北除封控区以外的区域。京广铁路以东、文峰大道以南 、彰德路以西、文明大道以北的区域。
〖肆〗、月21日,大象新闻记者从安阳市文峰区疫情防控指挥部获悉,根据疫情防控工作需要 ,经专家综合研判,自今日起,在文峰区域内划定封控区 、管控区、防范区 。封控区为文峰区甜水井街道办事处二果园5号院天侣家园小区1号楼。管控区为文峰区甜水井街道办事处二果园5号院天侣家园小区。
〖伍〗、026年安阳市部分区域已列入拆迁计划,但具体名单尚未完全公布 ,需以政府最终公告为准 。根据现有信息,安阳市2026年拆迁计划涉及多个区域,但实施细节尚未完全明确。
国家卫健委:昨日新增本土确诊病例124例
月12日0—24时 ,国家卫健委通报新增本土确诊病例124例,具体分布如下:河南省:新增本土确诊76例 安阳市43例 许昌市28例 郑州市3例 信阳市1例 滑县1例河南省病例集中于安阳和许昌,两地可能存在社区传播或聚集性疫情 ,需关注防控措施落实情况。
月28日0—24时,国家卫健委公布新增1228例本土确诊病例 、5658例本土无症状感染者,具体数据及分析如下:本土确诊病例分布 吉林:1055例(长春市622例、吉林市426例、四平市7例) ,占本土确诊病例的89%,为当日疫情最严重地区 。
月16日0—24时,全国新增确诊病例223例 ,其中本土病例163例,境外输入病例60例。
月24日0—24时,国家卫健委公布新增确诊病例34例,其中本土病例29例(新疆20例 ,辽宁9例),境外输入病例5例(上海2例,广东2例 ,内蒙古1例)。 以下是详细情况:新增确诊病例分布 境外输入:共5例,分布在上海(2例) 、广东(2例)、内蒙古(1例) 。本土病例:共29例,其中新疆20例 ,辽宁9例。
刚刚通报!河南安阳多名公职人员被问责
河南安阳因疫情防控不力,61家单位、11名相关责任人被通报问责。 具体情况如下:问责背景:当前安阳市疫情防控形势正处于最吃紧 、最紧要的关头。各级纪检监察机关深入防控一线开展督导检查工作,从严从快从重查处疫情防控工作中履职尽责不到位、工作作风不扎实等问题 。截至1月12日 ,全市共问责61家单位、相关责任人11人。
河南安阳“狗咬人 ”事件当事人王新刚被撤职,多名相关责任人受到问责处理,四个责任单位被全市通报批评。事件处理决定责任单位处理:安阳市委、市政府责令安阳市城市管理局 、市市场监管局、市公安局文峰分局、文峰区中华路街道办事处四个单位作出深刻检查 ,并在全市通报批评 。
相关人员已经被开除了,相关部门也道歉了,并且全市也开始了一轮公职人员的作风检查。对狗咬人事件的处理结果为:四个单位在全市通报批评,多名涉事干部被问责 ,特别是事件当事人王新刚不仅被严重警告撤职处分,还被调离执法岗位。
自1月8日首次报告确诊病例以来,截至12日8时 ,河南安阳市本轮疫情已累计报告确诊病例123例 。1月12日起,安阳市汤阴县古贤镇全域调整为高风险区域。 因防疫不力,截至1月12日 ,河南安阳多名公职人员被处分 、61家单位被问责。









