河间南环卡扣什么时候解封2022
022年3月28日据河间市新冠肺炎疫情防控应急指挥部消息 ,根据疫情防控需要,河间市疫情防控应急指挥部决定,对河间市封控、管控措施作如下调整对进出河间市城区的车辆实施临时交通管制 ,在 。河间籍以外车辆及人员禁止出入。 请广大群众相互告知 、主动配合做好。

河间因疫情暂停大型集会活动
〖壹〗、河北最近受疫情影响 。为切实维护全市广大人民群众的身体健康和生命安全,河间市发布关于暂停大型聚集活动的紧急通知。各餐饮服务单位暂停婚宴、会议 、培训、演出、展览 、比赛等各类大型聚集活动。应尽快取消或延期 。


河间市现在属于风险级别
截止2022年11月14日,河间暂无高中低风险地区 ,全域都是常态化防控区域,所以明天解封。河间市,古称河涧、瀛州 ,河北省辖县级市,由沧州市代管。

暂无风险地区 。通过查询河北省疫情实时大数据报告了解到河北省河间市截止2022年11月19日暂无风险地区,全部为常态化防控区域。疫情期间比较好防控措施、勤洗手 、勤消毒、少出门聚集。
你是山东人,现在从河北河间市回济南 ,需要做核酸检测。虽然河北河间市不是高风险区,但毕竟是处于疫情高发区,为了安全起见 ,还是做核酸检测为佳,既能保证自己的安全,也保护了他人及社会安全 。
河间中风险地区几天降为低风险
天变低风险。根据疫情防控部门介绍:河间市中低风险区域风险等级的通告截至2022年8月25日 ,河间市卧佛堂镇后王庄村连续7天无新增阳性感染者,且第7天风险区域内所有人员完成一轮核酸筛查,该地区在7天变为低风险地区。了解详细情况可关注当地官方网站 ,获取第一手权威信息 。
一般要封闭14天左右,根据新冠病毒防控方案隔离规定,要隔离14天。如果14天当中没有出现确诊病例 ,就会降低风险等级,当疫情达到低风险时就会解除封城。如果疫情在这14天没有得到有效控制,也就市新增病例增多,会延长封城时间 。因为不封锁 ,只会让疫情变得越来越严重。
截止2022年11月14日,河间暂无高中低风险地区,全域都是常态化防控区域 ,所以明天解封。河间市,古称河涧、瀛州,河北省辖县级市 ,由沧州市代管 。
通过查询相关资料显示,保定去河间用隔离。河间属于河北省沧州市,通过查询进入沧州的要求可知 ,低风险返沧隔离要求:3天居家健康监测,两次核酸检测。中风险地区进沧州隔离要求:中风险返沧,7天居家隔离医学观察 。高风险地区进沧州隔离要求:高风险返沧 ,7天集中隔离。
包头九原区回河间能上高速。通过查询相关公开信息显示截止2022年11月8日包头九原区和河间都有部分中高风险地区,所有离包人员须提供7两小时内3次核酸检测阴性结果,每次间隔24小时以上,严格落实测温、扫码 、戴口罩等防控措施。高风险地区进河间七天隔离 ,中风险七天居家隔离,低风险进行三天两检 。
河间封城什么时候解除
〖壹〗、一般要封闭14天左右,根据新冠病毒防控方案隔离规定 ,要隔离14天。如果14天当中没有出现确诊病例,就会降低风险等级,当疫情达到低风险时就会解除封城。如果疫情在这14天没有得到有效控制 ,也就市新增病例增多,会延长封城时间 。因为不封锁,只会让疫情变得越来越严重。因此 ,封城要封多少天具体看疫情的控制情况,如果疫情得到有效控制,那么就会解除封 ,具体还要看地方政府要求。
〖贰〗、疫情 。2022年3月9日,河间疫情突发,属于高风险地区,高风险地区需要静态管理 ,封控,封城,所以是因为疫情而封城。
〖叁〗 、丁未 ,诏令内外解除戒严。 庚戌,封大将军尔朱荣的次子义罗为梁郡王 。诏令蠕蠕王阿那镶赞拜不名誉,上书不必称臣。 这个月 ,汝南王元悦、北海王元颢、临淮王元或先后投奔梁。五月丁巳朔,任命右仆射元罗为东道大使,光禄勋元欣副的 。 卢循升降 ,先行动后报告。辛酉日,大将军汆朱荣回晋阳,皇帝在邙阴饯行。
沧州河间防疫政策
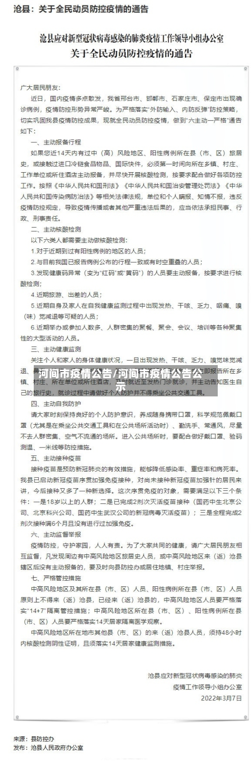
〖壹〗 、为严格落实“外防输入、内防反弹”部署要求 ,进一步加强规范常态化疫情防控工作,降低病毒传播风险,保障人民群众生命安全和身体健康,特通告如下:加强规范重点场所重点单位“两码一证 ”查验管理(一)严格强化重点场所重点单位疫情防控措施。
〖贰〗、沧州河间属于无风险地区 。以下是具体说明:风险等级:沧州市河间截至最新信息 ,仍属于常态化防控区域,即无风险地区。防控措施:沧州市河间全域已落实常态化防控措施,表明该地区疫情形势平稳 ,没有中高风险区域的存在。如计划出入或前往沧州市河间,建议提前询问当地疫情情况,做好必要的出行准备 。
〖叁〗 、可以。疫情期间 ,很多外地人员因探亲、出差、就医等原因滞留我市。随着本轮疫情形势向好,我市及时制发《关于因疫情滞留在沧人员离沧的工作方案》,全力帮助滞留人员尽早实现返乡愿望 。
〖肆〗 、属于无风险地区。沧州市河间截至2022年9月18日 ,没有更改风险等级,属于常态化防控区域。沧州市河间全域无风险地区,落实常态化防控措施 。如果要出入沧州市河间 ,或者到沧州市河间旅游的,应提前询问沧州市河间周边疫情,做好出行准备。
〖伍〗、现在外省回河北省沧州探亲需要有沧州的居住证明或者单位工作证明。沧州市入户条件符合以下情形之一的,公民可以申请投靠户口迁入:(一)父母投靠成年子女;(二)未婚子女投靠父母;(三)投靠配偶;(四)符合准入条件的其他亲属(限于中心城市、县城区、建制镇建成区范围内) 。
〖陆〗 、开集了。沧州市河间市 ,狗市每逢阴历1,6大集才有,南环往西一直走就在河间的西环路边 ,方华宾馆的对面。集市上就那人多而且车也特别多很好找的。河间市地处河北省中南部,位于京津石大三角中心,隶属沧州市 ,属环渤海经济圈,总面积13245平方公里 。









